|
|
|
|
|
“一代美国人仅能看到一次的投资。”
当地时间3月31日,美国总统拜登在宾夕法尼亚匹兹堡发表演讲,宣布了一项逾2万亿美元(约合人民币13.1万亿元)的基建和经济复苏计划,旨在帮助美国重建经济、创造就业并重振中产阶级,并与中国竞争。

拜登总统在宾夕法尼亚州匹茨堡讲话。(2021年3月31日)
拜登表示,这将是“一代美国人仅能看到一次的投资”。但是,一代美国人真的能看见吗?
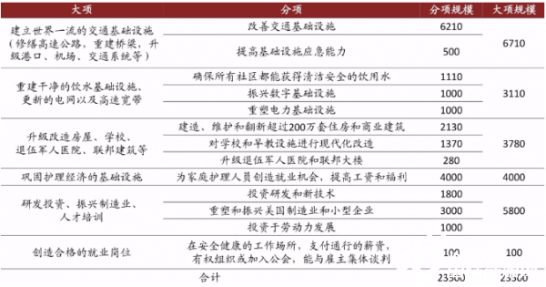
2万亿美元怎么花?
新能源和电网投资占比三分之一
在这项“天价”基建计划中,核心是修缮公路和桥梁、扩大宽带网络接入和增加研发资金。
而一直主打“绿色新政”的拜登政府对新能源和电力领域表达了重点关切。拜登试图在电动汽车、可再生能源和电网方面进行大规模投资,以此作为支持美国经济并应对气候变化广阔蓝图的一部分。从上述投资构成看,还真有点搞“电力新基建”的样子。

图片来源:拜登竞选网站,中金公司研究部
新能源——拜登有意投入约4000亿美元用于研发清洁能源技术,以大幅降低新能源的价格。
促进新能源汽车发展——投入约1740亿美元的政府资金用于电动汽车计划,并计划在2030年前兴建50万个电动汽车充电桩。
消纳新能源的电网——他还计划用1000亿美元建设一个更有弹性的电网,倡议对风力、太阳能和其他可再生能源项目的税项优惠政策延长10年,要求更多电力来自低碳能源,目标是到2035年消除电网中的碳排放。
“三新”电力投资,相对于特朗普政府时期对传统能源的偏好,确实新风扑面,充满乐观情绪,但各界的反应就不太乐观了。
财政捉襟见肘
各界给“新基建”泼冷水
“它(基建计划)很大,是的。它很大胆,是的。我们可以完成它。”拜登在3月31日的演讲中表示。拜登承诺这项计划将取得与“罗斯福新政”及约翰逊“伟大社会”计划同样的成就。“这将创造世界上最为强大、最有韧性和创新性的经济。”
尽管拜登似乎看起来对此次基建计划信心满满,但却引发各界争议。
计划刚公布,特朗普就跳出来抨击。特朗普在一份声明中说:“这项立法将是历史上最大的自我经济创伤之一。如果这个怪物(法案)被允许通过,结果将是更多的美国人失业,更多的家庭破碎,更多的工厂被遗弃,更多的工业遭到破坏,更多的主要街道被封锁和关闭——就像4年前我接任总统之前一样。”他说:“这次增税是拜登和他的朋友典型的全球主义背叛:说客们会赢,特殊利益集团会赢,中国会赢,华盛顿政客和政府官员会赢,但勤劳的美国家庭会输。”
前白宫经济顾问拉里·库德洛说,拜登这个巨大的“重建”计划将使“华盛顿沼泽”重新陷入巨大的“计划经济泥潭”中。福克斯新闻的主持人肖恩·哈尼蒂也评论称,拜登的计划以基建的名义为掩护,实际上又是一个极端左派的花钱计划。
拜登对企业加税的提议也遭到美国商界强烈反对。代表超过300万家美国企业的美国商会高级副会长尼尔·布拉德利当天发表声明说,拜登提出的基建融资方案“危险且具有误导性”,将令美国经济复苏放缓并降低美国企业的全球竞争力,大型基建项目应由从基建投资中受益的用户埋单。
能源理想很丰满
美国现实很骨感
当拜登准备前往匹兹堡雄心勃勃地宣布这项计划时,在登上空军一号舷梯时,差一点又踏空。
在这份计划中,新能源和电网投资就占比三分之一,分量很重。但新能源和电网领域的从业者,对美国的基础设施建设却颇有微词。就在今年第一季度财报电话会议上,特斯拉的总裁马斯克强烈抨击了美国基础设施,称美国需要增加基础设施投资,许多公路和桥梁都已经坑坑洼洼。他表示,在访问中国时他发现中国的基础设施要远远好于美国。

伊利诺斯州诺斯布鲁克购物广场上的EVgo电动汽车充电站(2021年3月31日)
有分析指出,建设覆盖全美的电动车充电网络仍面临需求不足、安装费用昂贵、多方面协调作业困难等窘境,需要极大的魄力去协调化解。
更闹心的是,有人还嚷嚷要“走回头路”,去发展传统能源。近日,得克萨斯州和蒙大拿州牵头组成美国21个州联盟,对总统拜登提出起诉。起因是拜登在上任第一天就签署行政命令,吊销了美国和加拿大之间的“基石”输油管道许可证。诉讼状认为总统此举无视国会和法律程序,也无权插手各州间和跨国贸易的监管。
站在当下来看,拜登这份雄心勃勃的计划,从纸面落到现实,或许不是几句口号就能实现的。
- 西安热工研究院有限公司
- 中国电机工程学会
- 国家核电技术公司
- 中国电力科学研究院
- 火力发电分会(电机工程学会)
- 火力发电分会(中电联)
- 中国电力规划设计协会
- 中国电力建设企业协会
- 华润电力控股有限公司
- 国电电力发展股份有限公司
- 华能国际电力股份有限公司
- 大唐国际发电股份有限公司
- 中国华电工程(集团)有限公司
- 山东黄台火力发电厂
- 中国华电集团发电运营有限公司
- 内蒙古蒙电华能热电股份有限公司
- 园通火力发电有限公司
- 广西柳州发电有限责任公司
- 株洲华银火力发电有限公司
- 内蒙古岱海发电有限责任公司
- 山西漳山发电有限责任公司
- 湖北华电黄石发电股份有限公司
- 黑龙江华电佳木斯发电有限公司
- 陕西蒲城发电有限责任公司
- 福建华电永安发电有限公司
- 开封火力发电厂
- 华电国际邹县火力发电厂
- 中山火力发电有限公司
- 山西阳光发电有限责任公司
- 国电长源电力股份有限公司
- 山东新能泰山发电股份有限公司
- 宜昌东阳光火力发电有限公司
- 扬州火力发电有限公司
- 太仓港协鑫发电有限公司
- 甘肃电投张掖发电有限责任公司
- 陕西渭河发电有限公司
- 国投钦州发电有限公司
- 大唐淮南洛河发电厂
- 国电丰城发电有限公司
- 靖远第二发电有限公司
- 国华绥中发电有限公司
- 元宝山发电有限责任公司
- 开封火力发电厂
- 云南华电巡检司发电有限公司
- 云南华电昆明发电有限公司
- 国投宣城发电有限责任公司
- 山东黄岛发电厂
- 国投北部湾发电有限公司
- 西北发电集团
版权所有©火力发电网 运营:北京大成风华信息咨询有限公司 京ICP备13033476号-1 京公网安备 110105012478 本网站未经授权禁止复制转载使用












