|
|
|
|
|
华能国际:上半年上网结算电价同比上涨 20.70%
时间:2022-07-18 09:34:43
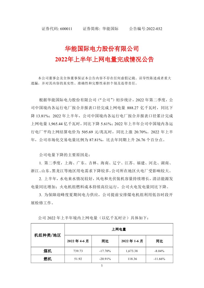
华能国际公告称,2022 年第二季度,公司中国境内各运行电厂按合并报表口径完成上网电量 888.27 亿千瓦时,同比下降 13.81%;2022 年上半年,公司中国境内各运行电厂按合并报表口径累计完成上网电量 1,965.44 亿千瓦时,同比下降 5.61%;2022 年上半年公司中国境内各运行电厂平均上网结算电价为 505.69 元/兆瓦时,同比上涨 20.70%。2022 年上半年,公司市场化交易电量比例为 87.81%,比去年同期上升 26.76 个百分点。
公司电量下降的主要原因是:
1. 第二季度,上海、广东、吉林、海南、辽宁、江苏、福建、河北、湖南、浙江、山东、黑龙江等地区用电需求下降较多,公司所在地区火电厂受影响较大。
2. 上半年,水电来水情况较好,风电和光伏装机容量持续增长,清洁能源发电量同比增加;火电机组燃料成本持续高位运行,公司火电发电量同比下降。
3. 为保障迎峰度夏期间电力供应,公司提前安排煤电机组利用低谷时段开展检修工作。
详情如下:






- 西安热工研究院有限公司
- 中国电机工程学会
- 国家核电技术公司
- 中国电力科学研究院
- 火力发电分会(电机工程学会)
- 火力发电分会(中电联)
- 中国电力规划设计协会
- 中国电力建设企业协会
- 华润电力控股有限公司
- 国电电力发展股份有限公司
- 华能国际电力股份有限公司
- 大唐国际发电股份有限公司
- 中国华电工程(集团)有限公司
- 山东黄台火力发电厂
- 中国华电集团发电运营有限公司
- 内蒙古蒙电华能热电股份有限公司
- 园通火力发电有限公司
- 广西柳州发电有限责任公司
- 株洲华银火力发电有限公司
- 内蒙古岱海发电有限责任公司
- 山西漳山发电有限责任公司
- 湖北华电黄石发电股份有限公司
- 黑龙江华电佳木斯发电有限公司
- 陕西蒲城发电有限责任公司
- 福建华电永安发电有限公司
- 开封火力发电厂
- 华电国际邹县火力发电厂
- 中山火力发电有限公司
- 山西阳光发电有限责任公司
- 国电长源电力股份有限公司
- 山东新能泰山发电股份有限公司
- 宜昌东阳光火力发电有限公司
- 扬州火力发电有限公司
- 太仓港协鑫发电有限公司
- 甘肃电投张掖发电有限责任公司
- 陕西渭河发电有限公司
- 国投钦州发电有限公司
- 大唐淮南洛河发电厂
- 国电丰城发电有限公司
- 靖远第二发电有限公司
- 国华绥中发电有限公司
- 元宝山发电有限责任公司
- 开封火力发电厂
- 云南华电巡检司发电有限公司
- 云南华电昆明发电有限公司
- 国投宣城发电有限责任公司
- 山东黄岛发电厂
- 国投北部湾发电有限公司
- 西北发电集团
本站介绍 |
帮助中心 |
服务条款 |
联系我们
版权所有©火力发电网 运营:北京大成风华信息咨询有限公司 京ICP备13033476号-1 京公网安备 110105012478 本网站未经授权禁止复制转载使用
版权所有©火力发电网 运营:北京大成风华信息咨询有限公司 京ICP备13033476号-1 京公网安备 110105012478 本网站未经授权禁止复制转载使用












