|
|
|
|
|
江苏:分布式光伏电站监管数据设计规范等31项江苏省地方标准即将实施
时间:2026-04-15 09:29:56
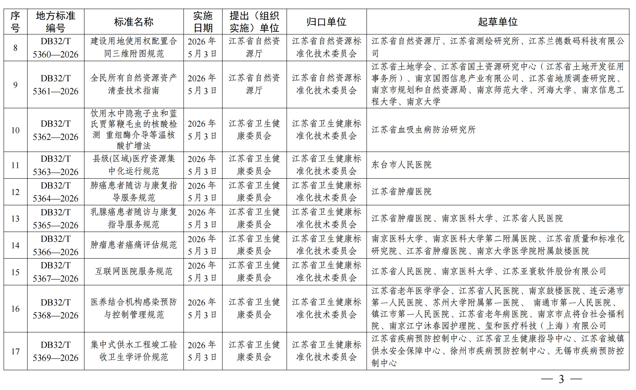
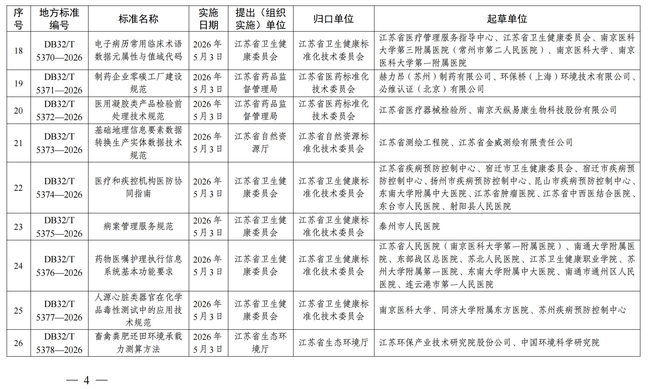
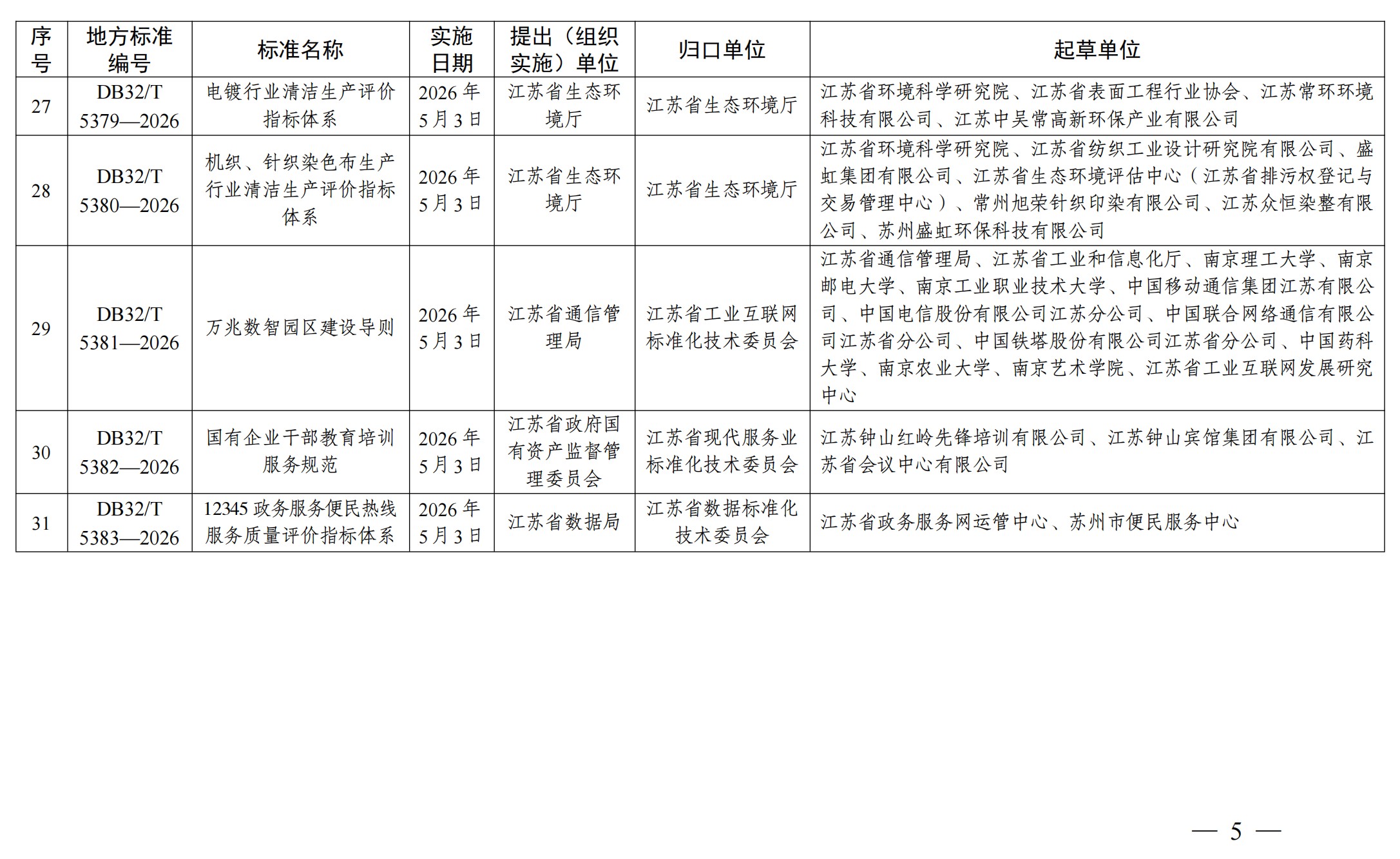
4月14日,江苏省市场监督管理局发布《关于批准发布分布式光伏电站监管数据设计规范等31项江苏省地方标准的公告》,宣布包含《分布式光伏电站监管数据设计规范》在内的31项江苏省地方标准将在2026年5月3日开始实施。
详情如下:
江苏省市场监督管理局关于批准发布分布式光伏电站监管数据设计规范等31项江苏省地方标准的公告
江苏省市场监督管理局批准发布《分布式光伏电站监管数据设计规范》等31项江苏省地方标准(目录详见附件),现予以公告。标准文本可在全国标准信息公共服务平台(https://std.samr.gov.cn/)免费查阅。
附件:江苏省地方标准发布目录
江苏省市场监督管理局
2026年4月3日




- 西安热工研究院有限公司
- 中国电机工程学会
- 国家核电技术公司
- 中国电力科学研究院
- 火力发电分会(电机工程学会)
- 火力发电分会(中电联)
- 中国电力规划设计协会
- 中国电力建设企业协会
- 华润电力控股有限公司
- 国电电力发展股份有限公司
- 华能国际电力股份有限公司
- 大唐国际发电股份有限公司
- 中国华电工程(集团)有限公司
- 山东黄台火力发电厂
- 中国华电集团发电运营有限公司
- 内蒙古蒙电华能热电股份有限公司
- 园通火力发电有限公司
- 广西柳州发电有限责任公司
- 株洲华银火力发电有限公司
- 内蒙古岱海发电有限责任公司
- 山西漳山发电有限责任公司
- 湖北华电黄石发电股份有限公司
- 黑龙江华电佳木斯发电有限公司
- 陕西蒲城发电有限责任公司
- 福建华电永安发电有限公司
- 开封火力发电厂
- 华电国际邹县火力发电厂
- 中山火力发电有限公司
- 山西阳光发电有限责任公司
- 国电长源电力股份有限公司
- 山东新能泰山发电股份有限公司
- 宜昌东阳光火力发电有限公司
- 扬州火力发电有限公司
- 太仓港协鑫发电有限公司
- 甘肃电投张掖发电有限责任公司
- 陕西渭河发电有限公司
- 国投钦州发电有限公司
- 大唐淮南洛河发电厂
- 国电丰城发电有限公司
- 靖远第二发电有限公司
- 国华绥中发电有限公司
- 元宝山发电有限责任公司
- 开封火力发电厂
- 云南华电巡检司发电有限公司
- 云南华电昆明发电有限公司
- 国投宣城发电有限责任公司
- 山东黄岛发电厂
- 国投北部湾发电有限公司
- 西北发电集团
本站介绍 |
帮助中心 |
服务条款 |
联系我们
版权所有©火力发电网 运营:北京大成风华信息咨询有限公司 京ICP备13033476号-1 京公网安备 110105012478 本网站未经授权禁止复制转载使用
版权所有©火力发电网 运营:北京大成风华信息咨询有限公司 京ICP备13033476号-1 京公网安备 110105012478 本网站未经授权禁止复制转载使用












